İnsan apendiksi (appendix vermiformis), uzun süre evrim literatüründe “körelmiş organ” kavramının en bilinen örneklerinden biri olarak anlatılmıştır. Ancak bu yapı, yalnızca geçmişteki bir işlevin yitirilmiş kalıntısı olarak tanımlandığında, evrimsel sürecin bağlamsal ve dinamik doğası göz ardı edilmiş olmaktadır. Son yıllarda karşılaştırmalı anatomi, filogenetik analizler ve immünoloji temelli çalışmalarla birlikte, apendiksin evrimsel tarihinin doğrusal bir küçülme anlatısından çok daha karmaşık ve anlamlı hikayesi olduğunu göstermektedir. Bu metin, apendiksin evrimsel serüvenini; beslenme biçimleri, hayvan grupları arası karşılaştırmalar ve yeniden işlevlendirme kavramı üzerinden ele almayı amaçlamaktadır. Hazırsan apandisit olmadan başlıyoruz…
Körelmiş Organ Kavramının Tarihsel Arka Planı
apendiksin körelmiş bir yapı olarak tanımlanması, büyük ölçüde Darwin sonrası evrim literatüründe şekillenmiştir. Özellikle otçul memelilerde görülen geniş çekum yapısının, insanlarda küçülerek işlevini yitirdiği varsayılmıştır. Bu yaklaşım, evrimi çoğunlukla “kayıp ve eksilme” üzerinden okuyan erken dönem yorumların bir yansımasıdır. Ancak körelme, evrimsel süreçte yapının tamamen işlevsiz hale gelmesi anlamına gelmez; aksine, seçilim baskısının yön değiştirmesiyle yeni bağlamlarda farklı roller üstlenmesi mümkündür.
Çekum-Apendiks İlişkisi ve Beslenme Biçimleri
Memelilerde çekumun boyutu ve işlevi, sindirilen besinin niteliğiyle yakından ilişkilidir. Selüloz bakımından zengin bitkisel besinlerle beslenen otçul türlerde çekum geniştir ve mikrobiyal fermantasyon için temel bir sindirim odası görevi görür. Atlar gibi bazı otçullarda apendiks bulunmazken, tavşanlarda (Lagomorpha) çekumun devamında oldukça büyük, belirgin ve lenfoid dokudan zengin bir apendiks bulunur; bu da apendiksin varlığının sadece beslenme tipiyle açıklanamayacağını gösterir. Buna karşılık omnivor ve frugivor (meyveyle beslenen) primat türlerinde çekum küçülmüş, çekumdan ayrılan dar ve tüp şeklinde bir apendiks yapısı belirginleşmiştir. Ancak beslenme biçimi tek belirleyici faktör değildir; bu morfolojik dönüşüm, yalnızca diyet değişimiyle (bitkisel besin tercihinin azalmasıyla) değil, sindirim stratejisinin bütünsel evrimiyle ilişkilidir. Nitekim benzer beslenme rejimlerine sahip bazı türlerde apendiks korunurken, bazılarında tamamen kaybolmuştur.
Karşılaştırmalı hayvan çalışmaları bu yorumu destekler niteliktedir. Örneğin bazı otçul olmayan primat türlerinde apendiksin varlığı, yüksek lifli diyetle doğrudan ilişkili değildir; buna karşın sosyal yapı, patojen maruziyeti ve yaşam süresi gibi faktörlerle daha güçlü korelasyonlar gösterir. Bu durum, apendiksin evriminde beslenmenin tek belirleyici olmadığını, çok faktörlü bir seçilim baskısının söz konusu olduğunu düşündürmektedir. Evrimsel süreçte yapıların yalnızca “ne yendiğine” değil, “nasıl yaşandığına” da yanıt verdiği burada açıkça görülmektedir.
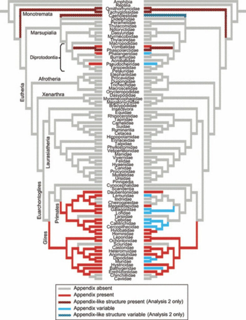
Farklı Hayvan Gruplarında Apendiksin Filogenetik Dağılımı
Apendiks, memelilerde tek bir ortak atadan miras kalan sabit bir yapı değildir. Filogenetik çalışmalar, apendiks benzeri yapıların primatlar, bazı kemirgenler ve yarasalar gibi farklı soy hatlarında bağımsız olarak ortaya çıktığını göstermektedir. Bu durum, apendiksin evrimsel olarak tekrar tekrar korunmasının, belirli çevresel ve fizyolojik koşullarda adaptif bir değer taşıdığını düşündürmektedir. İlginç biçimde, benzer beslenme biçimlerine sahip bazı türlerde apendiks tamamen kaybolurken, bazılarında korunmuş olması, bu yapının evriminde beslenmenin tek belirleyici faktör olmadığını ortaya koymaktadır. Başka bir ifadeyle, apendiksin evrimsel tarihinin doğrusal bir “küçülme hikâyesi” şeklinde değil, aksine “mantıklı bir adaptasyon” örneği olduğunu göstermektedir.

Bağışıklık Sistemiyle İlişkisi ve Mikrobiyota Hipotezi
Modern biyoloji literatüründe apendiksin en dikkat çekici özelliklerinden biri, lenfoid doku açısından zengin olmasıdır. apendiks, bağırsakla ilişkili lenfoid doku (GALT) sisteminin bir parçası olarak değerlendirilmekte ve özellikle çocukluk dönemlerinde bağışıklık sisteminin şekillenmesine katkı sunduğu düşünülmektedir. Buna ek olarak, apendiksin bağırsak mikrobiyotasının korunmasında rol oynadığı hipotezi, evrimsel açıdan güçlü bir açıklama sunmaktadır. Şiddetli enfeksiyonlar veya ishal durumlarında bağırsak florası büyük ölçüde zarar görürken, apendiksin dar lümeni ve mukozal yapısı sayesinde yararlı bakterilerin korunabildiği ve sindirim sistemine yeniden kolonizasyonlarında bir rezervuar olarak katkı sunduğu öne sürülmektedir.

Körelmeden Yeniden İşlevlendirmeye Evrimsel Bir Örnek
Evrimde işlev kaybının nihai bir son olmadığını açıkça göstermektedir. Sindirimsel rolü azalmış bir yapı, farklı bir biyolojik bağlamda -bu durumda bağışıklık ve mikrobiyal denge- seçilim baskısı altında korunmuş olabilir. Bu süreç, evrimsel biyolojide “yeniden işlevlendirme” (exaptation) kavramıyla uyumludur. Yapılar, başlangıçtaki işlevlerini yitirdiklerinde ortadan kalkmak zorunda değildir; yeni çevresel koşullar altında farklı roller üstlenerek varlıklarını sürdürebilirler. Sonuç olarak; apendiks, sindirimsel bir yapı olmaktan çok, immün-mikrobiyal bir yapı olarak yeniden konumlandırılmaktadır.
Sonuç
Bu çalışmanın genel çatısı, apendiksin “işlevsiz bir kalıntı” (vestigial) olduğu yönündeki eski Darwin görüşünden, modern “Safe House” (Bakteriyel Sığınak / Rezervuar) hipotezine geçişi temel almaktadır. Ortaya konan güncel veriler ışığında; apendiksin biyofilm oluşumu, GALT (Bağırsak İlişkili Lenfoid Doku) yoğunluğu ve immünolojik rolleri, organın evrimsel korunumunu açıklayan en güçlü argümanlar olarak öne çıkmaktadır.
apendiks, evrimsel biyolojide körelme kavramının yeniden düşünülmesi gereken yapılardan biridir. apendiksin evrimsel hikâyesi, evrimi yalnızca kusursuz tasarımlar üreten bir mekanizma olarak değil, geçmiş yapıların mevcut koşullarda yeniden anlam kazandığı tarihsel bir süreç olduğunu da güçlü biçimde ortaya koymaktadır. Bu yapı, “körelmiş organ” anlatısının ötesine geçerek, evrimsel biyolojide körelme kavramının yeniden değerlendirilmesi gerektiğini göstermektedir. Gelecekte, apendiksin farklı türlerdeki immünolojik ve mikrobiyal rollerinin daha ayrıntılı biçimde incelenmesi, bu yapının evrimsel korunma nedenlerine dair daha net çıkarımlar yapılmasını sağlayabilir. Bu bağlamda apendiks, evrimin geçmişten bugüne uzanan çok katmanlı doğasını anlamak için güçlü ve öğretici bir model sunmaktadır.
Kaynak
Islam, T., Sagor, M. S., Tamanna, N. T., Bappy, M. K. I., Danishuddin, Haque, M. A. & Lackner, M. (2025). Exploring the Immunological Role of the Microbial Composition of the Appendix and the Associated Risks of Appendectomies. Journal of Personalized Medicine, 15(3), 112. https://doi.org/10.3390/jpm15030112
Kooij, I. A., Sahami, S., Meijer, S. L., Buskens, C. J., & te Velde, A. A. (2016). The Immunology of the Vermiform Appendix: A Review of The Literature. Clinical & Experimental Immunology, 186(1), 1-9. https://doi.org/10.1111/cei.12821
Smith, H. F., Fisher, R. E., Everett, M. L., Thomas, A. D., Randal Bollinger, R., & Parker, W. (2009). Comparative Anatomy and Phylogenetic Distribution of The Mammalian Cecal Appendix. Journal of Evolutionary Biology, 22(10), 1984-1999. https://doi.org/10.1111/j.1420-9101.2009.01809.x
Smith, H. F. (2022). A review of the function and evolution of the cecal appendix. The Anatomical Record, 306(5), 972-982. https://doi.org/10.1002/ar.24917
MacMillan, A. (2017). Your Appendix May Not Be Useless After All. TIME. https://time.com/4631305/appendicitis-appendix-gut-bacteria/ (Son Erişim Tarihi: 26.12.2025)



